E-commerce

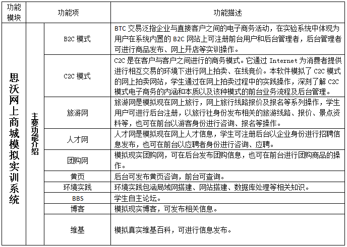
思沃網上商(shang)城(cheng)模擬實訓(xun)系(xi)統充(chong)分考慮到了(le)試驗的具體(ti)情(qing)況,系(xi)統針對網上商(shang)城(cheng)模擬實訓(xun)進(jin)行相關配置(zhi),學(xue)生可在(zai)系(xi)統中(zhong)體(ti)驗網上B2C、C2C模擬商(shang)城(cheng)開店(dian)實訓(xun)并結合網絡環境的搭(da)建(jian)、數據庫運用知識、團(tuan)購(gou)網、在(zai)線旅(lv)游網、在(zai)線人(ren)才(cai)網等進(jin)行多元性的實訓(xun)系(xi)統。
1、網(wang)絡版,節點數(shu)無限制
系(xi)統是(shi)運用B/S架(jia)構和(he).NET技術開發,數據運行在SQL數據庫中,所(suo)以只(zhi)需(xu)安裝服務器(qi),客戶端通過IE瀏(liu)覽(lan)器(qi)訪(fang)問服務器(qi),沒(mei)有節點的限(xian)制(zhi)。
2、知識覆蓋廣
《思沃網(wang)(wang)(wang)上商(shang)城模(mo)擬(ni)實訓系統》不僅(jin)覆蓋電子(zi)(zi)商(shang)務當前(qian)主要流程,還涉及相關學(xue)科(ke)的專業知識,比如網(wang)(wang)(wang)絡營銷、網(wang)(wang)(wang)站搭(da)建(jian)、局域網(wang)(wang)(wang)組建(jian)、數據庫等。學(xue)生可以通過該平臺全(quan)面理解電子(zi)(zi)商(shang)務的各個知識點。
3、完整(zheng)的網絡環境
系統模擬電(dian)子(zi)商(shang)務(wu)過程中(zhong)涉獵到的(de)眾多網絡(luo)背景,提供包括(kuo)網上(shang)商(shang)城、團購網、旅游網、威(wei)客網、B2C、C2C等常見的(de)網絡(luo)服(fu)務(wu)平(ping)臺。
使用《思沃網(wang)上商城模(mo)擬(ni)實訓系統》開展電子商務實驗課程,可以根據學(xue)校電子商務實驗軟硬件的不(bu)同(tong)配置靈活(huo)安排。
總的(de)(de)來說,如果(guo)實(shi)(shi)驗(yan)課(ke)(ke)(ke)時間允許,教(jiao)師可以(yi)在電(dian)子商(shang)(shang)務課(ke)(ke)(ke)程(cheng)的(de)(de)前期,安排(pai)學(xue)生(sheng)進行“多角色單(dan)流(liu)(liu)程(cheng)實(shi)(shi)驗(yan)”。通過這些實(shi)(shi)驗(yan),首先讓學(xue)生(sheng)學(xue)習電(dian)子商(shang)(shang)務的(de)(de)流(liu)(liu)程(cheng),也(ye)(ye)熟悉實(shi)(shi)驗(yan)系統的(de)(de)操作使用(yong)。而在課(ke)(ke)(ke)程(cheng)的(de)(de)后期,可以(yi)安排(pai)學(xue)生(sheng)進行“單(dan)角色多流(liu)(liu)程(cheng)實(shi)(shi)驗(yan)”,通過角色用(yong)戶間的(de)(de)競爭,更好的(de)(de)讓學(xue)生(sheng)體會到電(dian)子商(shang)(shang)務的(de)(de)思想,同(tong)時也(ye)(ye)方(fang)便了教(jiao)師對(dui)學(xue)生(sheng)實(shi)(shi)驗(yan)效(xiao)果(guo)的(de)(de)考核。